点标签看更多好帖

今天有那位青年放了半天假的吗?

[复制链接] 0
收藏
13
回复
2956
查看
打印 上一主题 下一主题

签到天数: 1885 天

连续签到: 8 天

[LV.Master]伴坛终老

楼主
跳转到指定楼层
发表于 2017-5-4 17:57:28 | 只看该作者 |只看大图 回帖奖励 |倒序浏览 |阅读模式
   今天有那位青年放了半天假的吗?

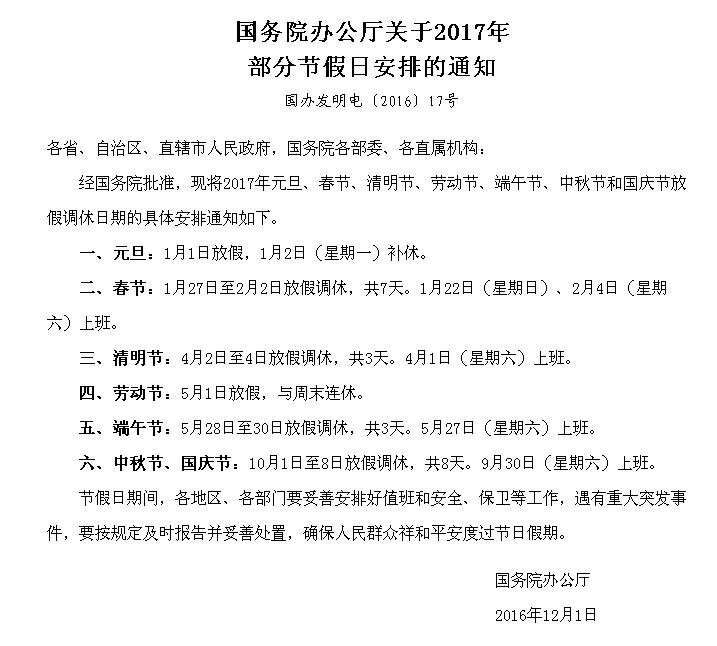
 《国务院办公厅关于2017年部分节假日安排的通知》,“通知”上并没有青年节放假的消息。



签到天数: 1885 天

连续签到: 8 天

[LV.Master]伴坛终老

沙发
 楼主| 发表于 2017-5-4 18:04:37 | 只看该作者
  今天都没有,“六一”节更没希望放假的了。
回复 支持 反对

使用道具 举报

签到天数: 2122 天

连续签到: 688 天

[LV.Master]伴坛终老

板凳
发表于 2017-5-4 22:15:45 | 只看该作者
统彤 发表于 2017-5-4 18:04
  今天都没有,“六一”节更没希望放假的了。

  不用到“六一”,  端午节就有, 本月28-530 3 527(星期六)上班,又是小长假。

回复 支持 反对

使用道具 举报

签到天数: 2122 天

连续签到: 688 天

[LV.Master]伴坛终老

地板
发表于 2017-5-4 22:17:07 | 只看该作者
  五四青年人有半天假期 9成人没享受过青年节假期

  今天是五四青年节,但是你知道吗?其实五四青年节,广大青年们还有半天假期。由于不是法定节假日,多数企业单位并没有放假,一些会组织相应的活动。假日办等部门也没有进行明确要求,而且青年的年龄划定在全世界也没有统一标准,《全国年节及纪念日放假办法》也只规定14周岁以上青年放假半天,不仅放假成难事,多大年龄放假也让人迷惑。



回复 支持 反对

使用道具 举报

签到天数: 2122 天

连续签到: 688 天

[LV.Master]伴坛终老

5#
发表于 2017-5-4 22:18:27 | 只看该作者
  五四青年节其实也放假  

  据了解,按照国务院公布的《全国年节及纪念日放假办法》的规定,“青年节(54)14周岁以上的青年放假半天”,但这一规定没有明确放假适用人群的年龄上限。

  20084月,经国务院法制办同意,“青年节”放假适用人群为1428周岁的青年,3亿多青年将于每年54日放假半天。此次进一步明确年龄上限后,将有3亿多年龄在1428周岁之间的青年可以依法在青年节这天享受半天的假期,感受到社会对青年的关爱。

  《办法》指出,各部门和各用人单位应自觉遵守《全国年节及纪念日放假办法》的规定,切实保障青年的休假权利。





回复 支持 反对

使用道具 举报

签到天数: 2122 天

连续签到: 688 天

[LV.Master]伴坛终老

6#
发表于 2017-5-4 22:19:43 | 只看该作者
  9成人没享受过青年节假期  

  5月4日,记者采访了18位年龄在14周岁以上28周岁以下不同行业的青年,但只有两人享受了青年节假期。

  “如果有半天假,我肯定会叫上朋友去逛街、看电影好好放松一下。”今年23岁的刘忻源在一家事业单位工作,她十分渴望在忙碌中享受半天的假期,可惜今年又落空了。  

  “妇女节、儿童节这些特定人群的节假日都放假。为什么青年节这天,我们这些小青年就有假不放呢?”刘忻源很是纳闷。




回复 支持 反对

使用道具 举报

签到天数: 2122 天

连续签到: 688 天

[LV.Master]伴坛终老

7#
发表于 2017-5-4 22:21:00 | 只看该作者
  如何定义青年?各种标准不一  

  难道只有1428周岁才算是青年?不少网友提出了困惑:“我今年29岁难道就不属于青春了?”“1428岁,这个年龄限制好尴尬。”  

  据悉,《中国共青团章程》中第一条对团员的年龄作了明确规定:“年龄在14周岁以上,28周岁以下的中国青年。”而国内权威的十大杰出青年评选中,参评年龄段一般是18岁至40岁。在国家统计局的标准中,15岁至34岁的人为青年。然而201654日,联合国官方微博发出“严正声明”:联合国对于“青年”的定义是年龄界定为“介于15岁到24岁之间的群体”。相比之下,世界卫生组织的标准则宽泛得多,44岁以下为青年。




回复 支持 反对

使用道具 举报

签到天数: 2122 天

连续签到: 688 天

[LV.Master]伴坛终老

8#
发表于 2017-5-4 22:22:18 | 只看该作者
  声音:无具体细则 不如单位组织集体活动  

  记者随机调查中,还发现另一种声音:“没必要放假”。吉林大学研究生钟海伦告诉吉网、吉刻APP记者“半天假其实并不够干什么的,更多对年轻人来说是种象征意义”。在上海从事传媒行业的王秋也认为,“工作时间本来就不够,要休息的话,放半天假的意义也不大。”在银行工作的李天盛则认为应该灵活放假,“放假并不是说一定要让员工回家,单位可以多多组织一些户外的青年集体活动,即能增加凝聚力还显得年轻人有朝气和活力。”



回复 支持 反对

使用道具 举报

签到天数: 2122 天

连续签到: 688 天

[LV.Master]伴坛终老

9#
发表于 2017-5-4 22:30:49 | 只看该作者
本帖最后由 无星无杠 于 2017-5-4 22:31 编辑

  今年的5月竟有两次小长假、五一和端午节
今天有那位青年放了半天假的吗?
2017端午节放假安排_股市官方2017年端午节放假安排时间表

 2017端午节高速免费时间:端午节高速不免费





回复 支持 反对

使用道具 举报

签到天数: 2122 天

连续签到: 688 天

[LV.Master]伴坛终老

10#
发表于 2017-5-4 22:33:18 | 只看该作者
  端午节(Dragon Boat Festival)为每年农历五月初五,又称端阳节、午日节、五月节等。

  “端午节”为中国国家法定节假日之一,并已被列入世界非物质文化遗产名录。

  端午节起源于中国,最初是中国人民祛病防疫的节日,吴越之地春秋之前有在农历五月初五以龙舟竞渡形式举行部落图腾祭祀的习俗;后因诗人屈原在这一天死去,便成了中国人民纪念屈原的传统节日;部分地区也有纪念伍子胥、曹娥等说法。





回复 支持 反对

使用道具 举报

使用高级回帖 (可批量传图、插入视频等)快速回复

您需要登录后才可以回帖 登录 | 注册会员

本版积分规则   Ctrl + Enter 快速发布  

发帖时请遵守我国法律,网站会将有关你发帖内容、时间以及发帖IP地址等记录保留,只要接到合法请求,即会将信息提供给有关政府机构。

广播台

      关闭

      最新公告上一条 /1 下一条

      返回顶部找客服
      快速回复 返回顶部 返回列表